What Is Process Modeling?
Process modeling is the act of visually representing how tasks, systems, and activities interact to achieve a desired outcome, regardless of the context. From businesses to software systems, healthcare, or even routine processes, process modeling provides a structured way to analyze, communicate, and improve how things get done.

However, modeling your process is just half of the equation. Imagine you need to design a new procurement process. Your process model should map out the steps, roles, and interactions involved in the process. It shows how suppliers, approvals, budgets, and deliveries are interconnected, ensuring that the entire procurement journey runs smoothly and efficiently.
Here's what such a process model looks like on a work management board.

At its core, process modeling is about visualization and insight. It simplifies complexity, making it easier to understand, communicate, and optimize processes - regardless of whether they happen in a factory, an office, or a digital system.
What Is Business Process Modeling?
Business process modeling is a discipline that converts real-world business activities into universally understandable visual diagrams. It takes process modeling a step further by focusing specifically on the workflows and activities within an organizational context. As a discipline within the broader field of business process management (BPM), it aims to align business processes with organizational strategies and customer expectations.
Using tools like flowcharts, Business Process Model and Notation (BPMN), or event-driven process chains (EPC), business process modeling enables organizations to document, analyze, and refine how value is delivered. It's not just about visualizing what's happening but about crafting better ways to deliver results that matter.
Why Is Business Process Modeling Necessary?
Process modeling in a business context aims to bring structure and insight into how work moves throughout your organization. It serves several critical objectives:
-
Mapping Value-Adding Activities: Process modeling is about identifying the tasks and interactions that generate real value for customers and the organization. This often involves pinpointing the activities that cross departmental or even organizational boundaries.
-
Streamlining Workflows: By visualizing processes, teams can identify redundancies, inefficiencies, or bottlenecks that hinder performance and resolve them effectively.
-
Facilitating Communication: A well-documented process model acts as a universal language for teams across different functions to understand, fostering collaboration and alignment.
-
Strategic Significance: Process modeling isn't just about operational efficiency; it ties processes to strategic objectives, ensuring that the work being done contributes to the company's broader goals.
-
Decision-Making Support: Process modeling enables decision-makers to understand the intricate dependencies, inefficiencies, and opportunities within an organization's operations by capturing processes in a systematic and detailed manner.
-
Compliance and Risk Management: By mapping out processes in detail, BPM ensures that operations align with regulatory requirements and industry standards, lowering compliance risks and safeguarding your company from potential legal and financial repercussions.
-
Facilitates Automation and Digital Transformation: Clear and well-documented processes are the foundation for adopting automation tools and embracing digital transformation. BPM provides the structure needed to implement robotic process automation (RPA) or AI, ensuring a seamless integration into existing workflows.
By visually representing workflows, you can gain clarity on what's working and what's not and create a foundation for continuous improvement. Whether optimizing internal operations or coordinating with external partners, process modeling is a guide for making processes smarter, faster, and more effective.
Business Process Modeling Techniques
Organizations use various business process modeling techniques to visualize, analyze, and improve their workflows:
-
Flowcharts: A simple and versatile way to map processes using shapes and arrows to depict tasks, decisions, and the flow of activities. Flowcharts are easy to create and effective for straightforward processes. You can use physical or digital whiteboards to brainstorm ideas with your team.

-
Swimlanes: In business process modeling, swimlane diagrams visually separate activities into distinct categories, highlighting different functional roles or organizational responsibilities.
-
Business Process Model and Notation (BPMN): A popular and widely used standardized method that uses symbols and diagrams to represent business processes. BPMN is ideal for detailing workflows and is understandable by business and technical stakeholders.
-
Event-Driven Process Chains (EPC): This technique focuses on a process's logical sequence of events and functions. Commonly used in enterprise systems like SAP, EPCs help identify dependencies and improve decision-making.
-
Unified Modeling Language (UML) Activity Diagrams: Originally designed for software development, UML activity diagrams are used to model workflows by showing activities, decision points, and transitions. They are great for complex processes involving multiple systems.
-
Gantt Charts: Focused on time and scheduling, Gantt charts represent tasks, their durations, and dependencies in a process. They are especially useful in the field of project management and project planning.

-
SIPOC Diagrams: Standing for Suppliers, Inputs, Process, Outputs, and Customers, SIPOC diagrams provide a high-level overview of a process. They are often used in Six Sigma and process improvement projects.
Applications of Business Process Modeling
Business process modeling can be applied across various industries and functions. Let's take a closer look at three specific use cases.
1. Manufacturing Workflow Process Modeling
Here's a bpm diagram of a manufacturing process illustrating the sequential flow of activities involved in producing a product. It begins with the receipt of raw materials, followed by various stages such as assembly, quality inspection, and packaging, and ends with the distribution of the finished product to customers. By mapping out each step, stakeholders can identify potential bottlenecks, redundancies, or inefficiencies. This visual representation facilitates communication among team members and supports efforts to optimize operations, ensuring a smoother and more efficient production line.

2. Enhancing Patient Care through Process Modeling
Process modeling can improve healthcare operations by optimizing patient care workflows. A 2024 study in the Business Process Management Journal demonstrated how hospitals used process modeling to analyze patients' journeys through emergency departments. By mapping activities such as patient registration, triage, diagnostics, and treatment, stakeholders identified inefficiencies like prolonged waiting times and resource misallocations. Using these insights, hospitals restructured their workflows, improved staff allocation, and introduced digital tools to streamline processes, ultimately reducing patient wait times and enhancing the overall quality of care.

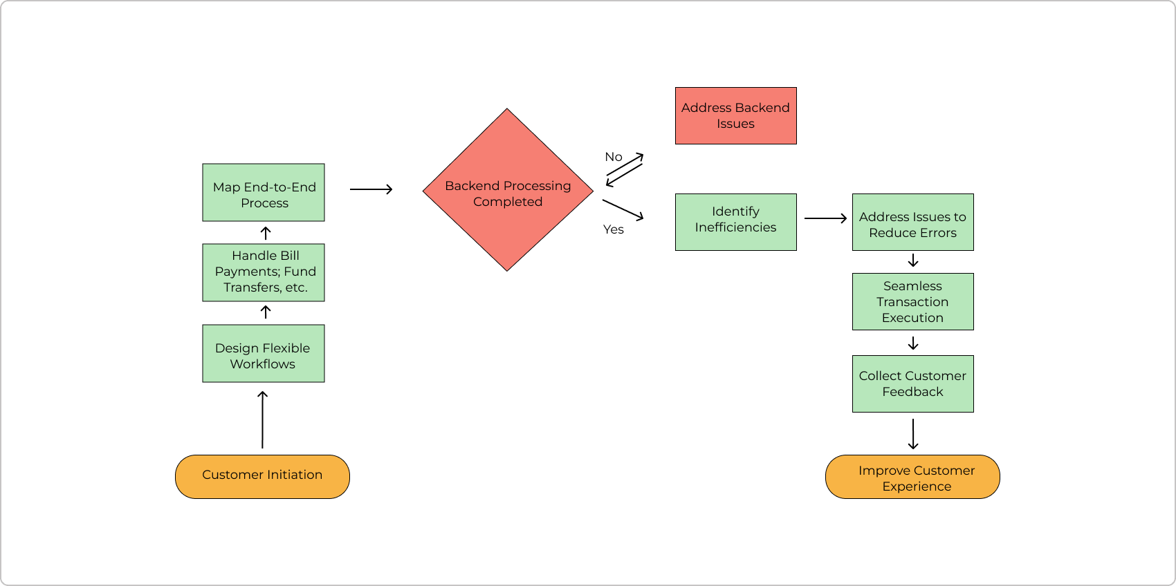
3. Optimizing Internet Banking Payment Processes with Process Modeling
Process modeling can help enhance the efficiency of payment systems in internet banking. Business process modeling can be used to design flexible and scalable workflows for handling diverse payment services like fund transfers and bill payments. Banks can identify inefficiencies and improve system performance by mapping out the end-to-end process, from customer initiation to backend processing. This approach ensures seamless transaction execution, reduces errors, and improves the overall customer experience, making it an essential tool for modernizing digital banking services.

Process Modeling vs. Process Mapping
While the terms are often used interchangeably, both process modeling and process mapping aim to visualize workflows; process modeling is more comprehensive and analytical, whereas process mapping is more straightforward and descriptive, focusing primarily on clarity and documentation.
| |
Process Modeling |
Process Mapping |
| Goal |
Provides a detailed, visual representation of processes to analyze, optimize, and often simulate workflows. |
Focuses on outlining the sequential flow of activities to understand and document a process. |
| Complexity |
Typically more complex, incorporating detailed logic, roles, systems, and potential interactions. |
Generally simpler, emphasizing the basic steps and flow of the process without extensive detail. |
| Results |
Produces sophisticated models that can be used for decision-making, automation, and process redesign. |
Delivers straightforward diagrams that clearly show how tasks and steps are connected. |
Business process modeling is a powerful tool for understanding, improving, and optimizing organizational workflows. Organizations can achieve greater efficiency, compliance, and agility by leveraging the right visualization techniques and distinguishing between modeling and mapping. As industries evolve, BPM remains critical for ensuring long-term success in a competitive marketplace.
Businessmap is the most flexible software
to gain full work visibility across teams & portfolios